NEW Version 5.0

There is no tool like

icon_monitor_dark icon_tablet_dark icon_VR_dark icon_win_dark
Screenshot 1 Screenshot 2

Building Virtual TAF Structures Just Got Better!

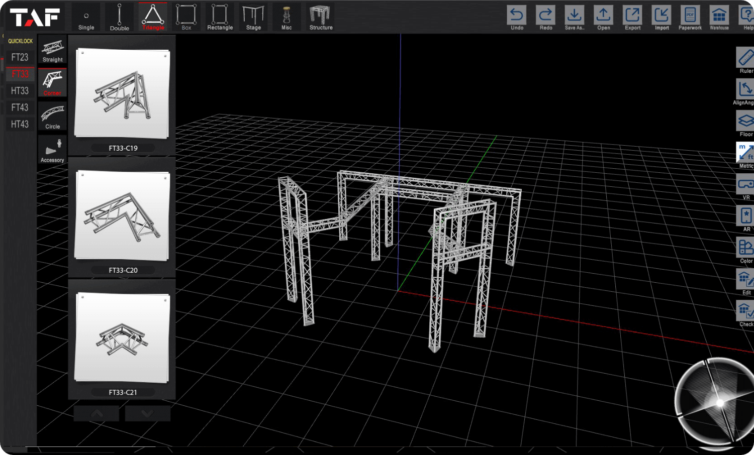
TAFtool 5.0 is the next step in the evolution of bringing support structures to “virtual” life with the use of real TAF products!

With the release of the new and improved TAFtool, it’s never been easier or more fun to take your idea, design, or project and build it in a virtual 3D environment to your exact requirements. The TAFtool program contains an extensive library of TAF truss, and other TAF products, that can be used to build whatever support structure you have in mind.

Once your structure is built in the 3D environment, you can export it as a PDF file that contains a 3D image of the structure, all TAF products used in its construction, and the exact dimensions. You can then send this file to the TAF sales team to get a quick price quote. It’s that easy!


Taking a New Look at Your Stock

One of the TAFtool’s many improvements is a “Stock” feature, which allows you to upload TAF products you currently have on stock and use them to build a virtual structure. This feature allows you to determine if you have enough products on hand to build the structure you require and what stock would be left once it’s complete. The addition of this feature was added due to popular demand by TAFtool users.

icon_monitor_dark icon_tablet_dark icon_VR_dark icon_win_dark

Master TAFtool with Tutorial Videos

We’ve produced an extensive series of tutorials to help you learn all aspects of TAFtool – from registration and navigation to using its many tools to build unlimited virtual structures. Just click here to see the full library of tutorial videos with English subtitles.

icon_vimeo

Download Today and Start Building!

TAFtool 5.0 is free to download and use, with no limitations on its feature set. Build an exhibition stand, ninja course, support structure for live events, or any other idea or vision you may have - quickly and easily. You are only limited by your imagination!